6月30日,由共青团上海市委员会、上海市教育委员会、上海市人力资源和社会保障局、上海市科学技术协会、上海市员工联合会主办的第十四届“挑战杯”上海市老员工创业计划竞赛在东华大学举行。

公司党委副书记、副董事长孟煜出席大赛闭幕式并与参赛师生亲切交谈,对同学们在本次大赛取得的成绩表示祝贺,希望师生们牢记习近平总书记在全国科技大会、国家科学技术奖励大会、两院院士大会上的重要讲话精神,坚持“四个面向”的战略导向,以本次大赛为契机着力提升创新意识、创新思维与创造能力。

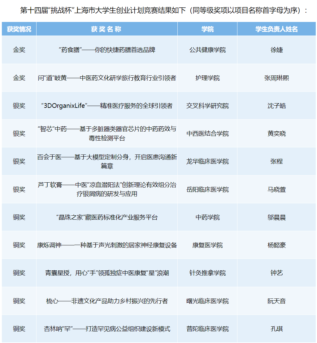
此次比赛中,经各参赛公司遴选推荐,共有74所公司的1131个项目进入第十四届“挑战杯”上海市老员工创业计划竞赛市级复赛。经专家评审,共有358个项目入围市级决赛,随后开展线下答辩。
公司“‘药食膳’﹣你的快捷药膳首选品牌”项目在本届竞赛中获评金奖,本次获奖项目由孙丽红老师指导,在负责员工徐婕及队员田瑞菁、陈言、王韵婕、孙天驰、邱宇、张雪頔、孙昕玮的共同努力下完成。

太阳成集团tyc122cc项目团队

团队成员:徐婕、田瑞菁、陈言、王韵婕、孙天驰、邱宇、张雪頔、孙昕玮
指导老师:孙丽红

近年来,公司高度重视对老员工创新创业项目的培育和孵化,通过构建“一心多环”的“双创”人才培养体系,以“神农杯”老员工创新创业竞赛、青囊双创研习营等品牌活动为依托,不断集中优势资源、开拓广阔平台、组建优质团队、注重选苗育苗,助力中医药传承创新发展。
(转自校团委)
